Усилитель видеосигнала системы видеонаблюдения.
Области применения данного устройства крайне разнообразны. Усилитель станет незаменимым компонентом Вашей системы видеонаблюдения при удаленной установке видеокамер. Отличительной особенностью устройства является возможность монтажа в разрыв кабеля, что добавляет устройству максимум функциональности.
Технические характеристики усилителя видеосигнала:
- Напряжение питания - 8...15 (номинальное 12В)
- Ток потребления - 25...40мА
- Входное сопротивление - 75ом
- Сопротивление нагрузки - 75ом
- Коэффициент усиления Аи - 0...15дБ
- Полоса частот (видео), не менее - 6МГц
Описание работы видеоусилителя.
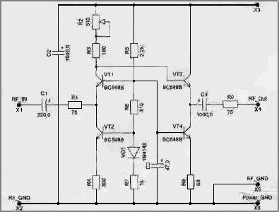
Усилитель выполнен по классической схеме включения транзистора с общей базой (VT1). Именно поэтому входное сопротивление устройства низкоомное и определяется, фактически, номиналом резистора R1 (75 Ом). На транзисторе VT2 собран опорный источник тока для VT1. Транзистор VT3 образует эмиттерный повторитель (с опорным источником тока на VT4), благодаря которому VT1 не шунтируется низкоомной нагрузкой, а выходное сопротивление усилителя минимально и зависит от R9 (75 Ом).

Перечень элементов усилителя видеосигнала.
- С1 - 220мкФ/16...50В
- С2, С4 - 1000 мкФ/16...50В
- СЗ - 47мкФ/16...50В
- VD1 1N4148 Замена КД522
- VT1...VT4 - ВС548 ВС547
- R1,R9 - 75 0м Фиолетовый, зеленый, черный
- R2 - 510 Ом...1 кОм Подстроечный резистор
- R3 - 160 Ом Коричневый, голубой, коричневый
- R4 - 300 Ом Оранжевый, черный, коричневый
- R5 - 2,2 кОм Красный, красный, красный
- R6 - 510 Ом Зеленый, коричневый, коричневый
- R7 - 1 кОм Коричневый, черный, красный
- R8 - 68 0м Голубой, серый, черный
Примечание : цветная маркировка резисторов Конструктивно видеоусилитель выполнен на печатной плате из фольгированного стеклотекстолита. Конструкция устройства позволяет монтировать усилитель в корпусе с использованием соответствующих разъемов для подключения видеокабеля, либо в разрез кабеля. Подстроечный резистор R2 позволяет плавно изменять значение коэффициента усиления в пределах, оговоренных в технических характеристиках.
Добавить комментарий